L’email marketing automation consente di automatizzare l’invio di email in risposta a specifiche azioni o comportamenti degli utenti. Questo sistema è molto utilizzato in ambito di marketing digitale, per migliorare l’efficacia delle campagne di email marketing e per ottimizzare il tempo.
L’obiettivo è creare un’interazione personalizzata e mirata con i clienti, aumentando così le possibilità di conversione e fidelizzazione.
Qual è la principale differenza tra Email Marketing e Marketing Automation?
L’email marketing è una forma di marketing diretto che si prefigge il raggiungimento di un pubblico specifico. Gli obiettivi di una campagna di questo tipo possono variare, come l’acquisizione di nuovi clienti, la fidelizzazione della clientela esistente, ecc. Tuttavia, l’email marketing richiede un’azione manuale per inviare ciascuna email o serie di email.
L’email marketing automation è una tecnologia che permette di inviare messaggi email personalizzati ai clienti e ai potenziali clienti in modo del tutto automatico. Essendo basata su specifiche azioni dell’utente, questo metodo consente di massimizzare l’efficacia delle campagne, riducendo il tempo e lo sforzo necessari per la loro esecuzione.
Riassumendo, la principale differenza sta nel grado di automatizzazione e personalizzazione: l’email marketing è un approccio più manuale e diretto, mentre l’email marketing automation fa uso di tecnologie per automatizzare e personalizzare i processi di marketing.
Quali sono i vantaggi dell’email marketing automation?
Le automazioni sono potenti strumenti che possono portare diversi benefici.
Prima di tutto, l’efficienza. L’email marketing automation consente di raggiungere migliaia di destinatari contemporaneamente, risparmiando tempo prezioso.
In termini di personalizzazione, la marketing automation può rendere le email molto più efficaci. È possibile creare email che rispondono direttamente al comportamento dei clienti, come le promozioni basate sui prodotti che hanno visualizzato o acquistato in precedenza.
L’email marketing automation permette di mantenere un contatto regolare con gli utenti. Si possono inviare email di follow-up, promozioni speciali e altro per mantenere il brand nella mente dei clienti.
Come funziona l’email marketing automation?
Il primo passo da fare per strutturare una campagna di marketing automation è stabilire gli obiettivi che si vogliono raggiungere. I quali possono essere aumentare le vendite, mantenere l’engagement o convertire i potenziali lead.
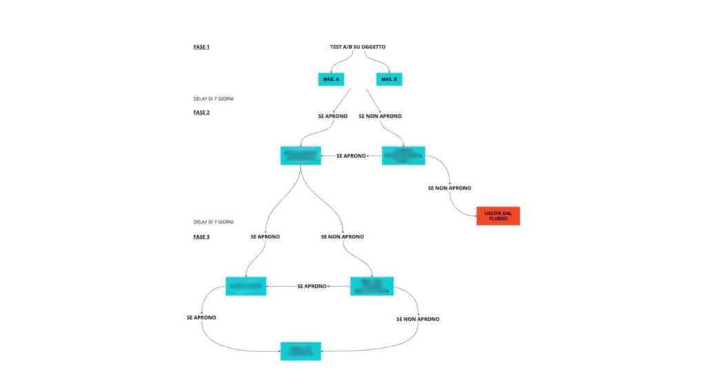
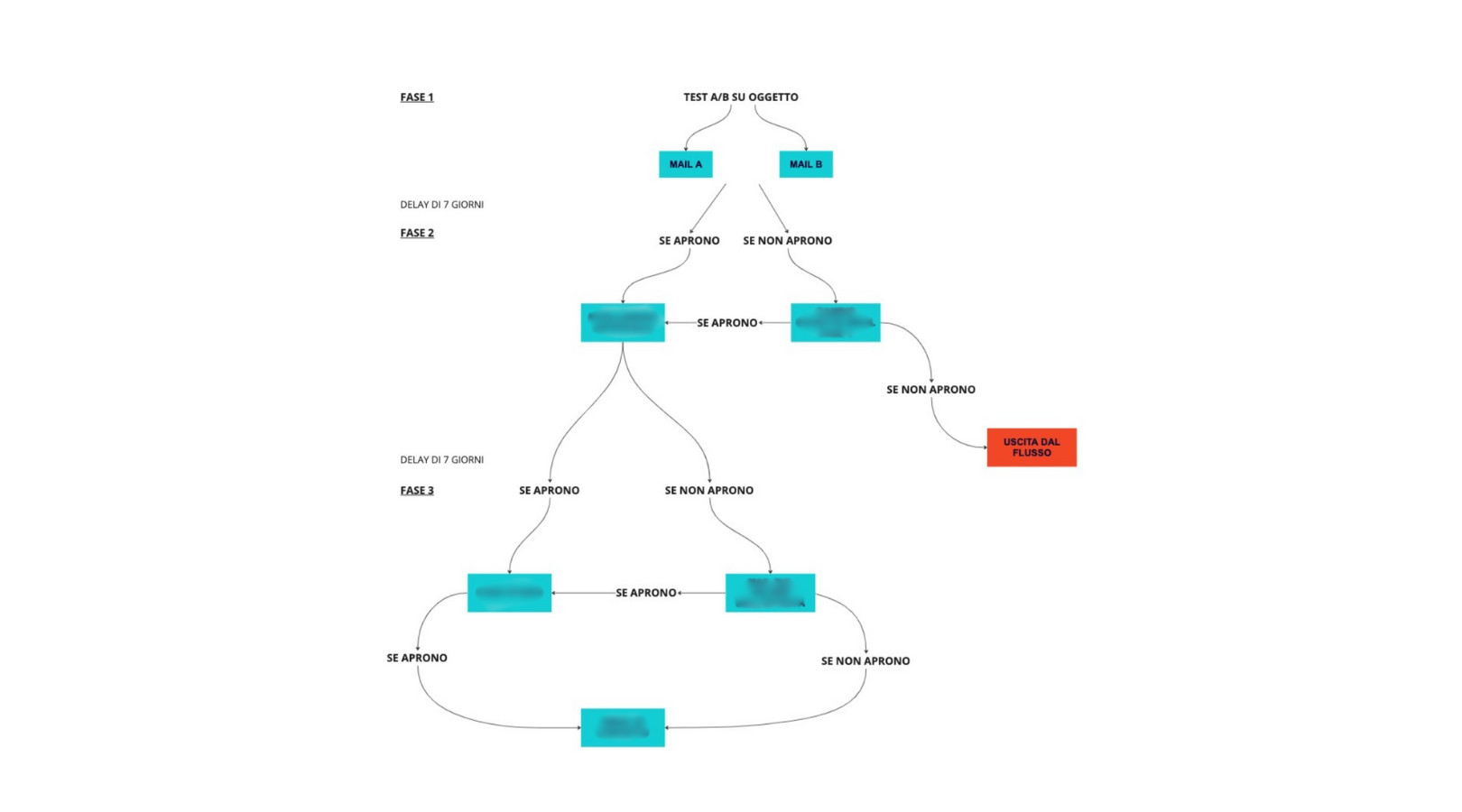
Il secondo step è la creazione del workflow, ovvero una serie di email automatiche che vengono inviate sulla base di specifici trigger o condizioni. Per esempio, un’email di benvenuto che viene spedita in maniera automatizzata quando qualcuno si iscrive alla tua newsletter.

Ma attenzione, non tutti i clienti vorranno le stesse informazioni. La segmentazione dell’audience permette di dividere il pubblico in gruppi in base a criteri come l’età, la posizione geografica, il comportamento di acquisto, ecc., in modo da rendere la strategia di marketing automation rilevante per ciascun gruppo.
Infine, dopo l’attivazione, è importante monitorare le prestazioni del proprio workflow. Ciò include l’analisi di metriche come tasso di apertura, tasso di clic, disiscrizioni, bounce o altro.
In base a queste informazioni, è possibile ottimizzare la propria strategia per migliorarne i risultati.
Conclusioni
In conclusione, l’email marketing automation si rivela un alleato potente nelle strategie di Digital Marketing, consentendo un notevole risparmio di tempo e un miglioramento del rapporto con i clienti. Grazie alla sua elevata personalizzazione, questo tipo di strategia offre l’opportunità di rispondere ad ogni azione degli utenti, potenziando così le possibilità di conversione e di fidelizzazione.




